Email: tech.support@rvskvv.net
Phone: 8989205805
Timing: 9:30AM - 5:30PM
Student Tech Support
  • Home
  • Contact Us
  • IUMS Login
  • Admin Login
  • CMS Login
  • Screen Reader

(ISO 9001-2008 Certified)

  • About Us
    • About RVSKVV
    • Organizational Structure
    • Know your Vice Chancellor
    • Achievement
    • Accreditation & Recognition
    • Jurisdiction Area of RVSKVV
  • Administration
    • Chancellor
    • RVSKVV Board Members
    • Officers of University
    • Faculty of Agriculture
    • Administrative Council
    • Academic Council
    • Research Council
  • Academics
    • ICAR Accreditation
    • Courses For Admission
    • Academic Calendar
    • NSS
    • NCC
    • Placements
  • Directorates
    • University Directorate
      • Director Instructions
      • Directorate of Research Services
    • Stream Wise Departments
      • Agricultural Economics
      • Agronomy
      • Entomology
      • Agriculture Extension Education
      • Floriculture and LandScaping
      • Fruit Science
      • Vegetable Science
      • Plantation, Spices, Medicinal & Aromatic Crops
      • Genetics and Plant Breeding
      • Molecular Biology and Biotechnology
      • Plant Pathology
      • Soil Science
  • Student Life
    • Admission
    • Student Login
    • Student Registration
    • Student Welfare
    • Scheme/Syllabus
    • Exam Time Table
    • Result
    • Forgot Password
    • Prepare Yourself For Competitive Exams
  • Institutions
    • Institutions Login
    • Institutions Profile
  • Research
    • About DRS RVSKVV
    • Organizational Setup
    • Research Stations Profile
    • Research Projects
    • Consultancy Processing Cell Projects
    • Significant Achievements
    • Seed Production Programme
    • Future Thrusts
  • Extension
    • About DES RVSKVV
    • Organization Structure & Staff
    • Krishi Vigyan Kendra
  1. Home
  2. About Us
  3. Organizational Structure

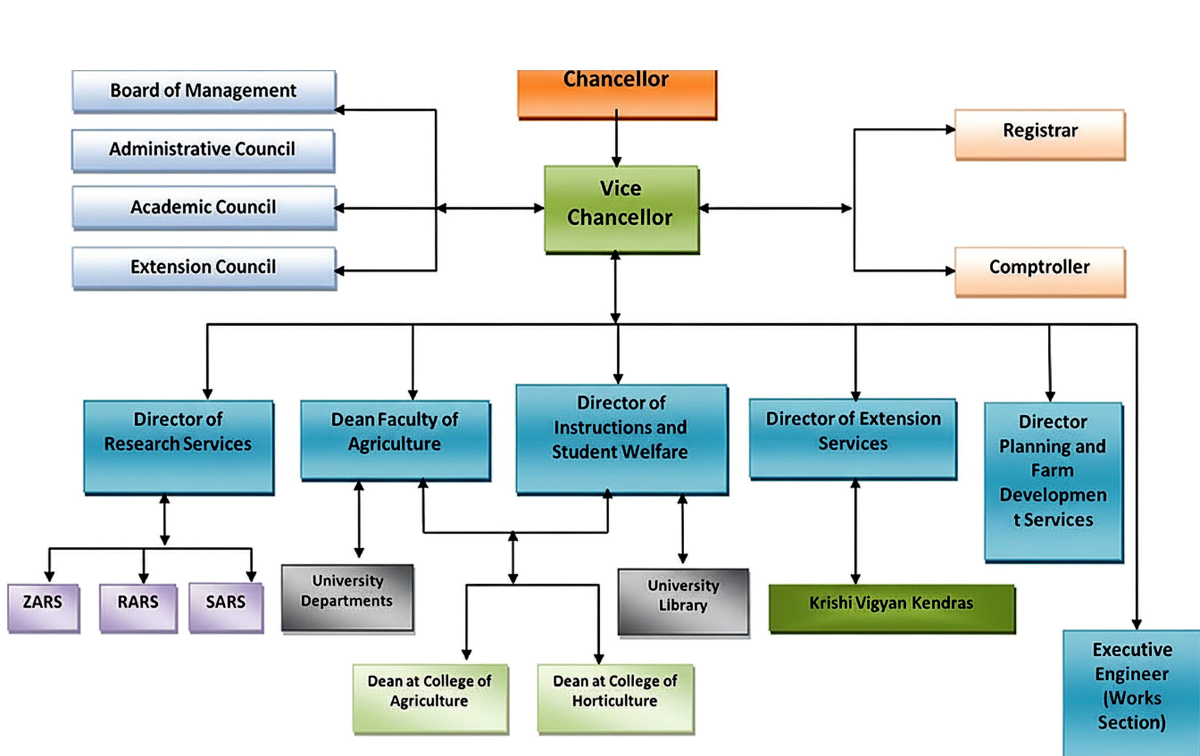
Institutional Setup

Board of Managment Administrative Council Academic Council Extension Council Registrar Vice Chancellor DRS DFA DI DES ZARS RARS SRS University Department University Liabrary KVK Dean At CoA Dean at CoH Comptroller Director Planning Work Section
Important Alerts
  1. मध्यप्रदेश कृषि वर्ष 2026_सुझाव, अनुभव और प्रतिक्रियाएँ साझा करें
  2. Krishi Manthan and Farmers Technology Fair 2026_List of Hotels at Gwalior 
  3. Walk In Interview_Post of Young Professional I (YP I) at College of Agriculture, Khandwa 
  4. Caveat Notice_Advertisement No.28 dated 14.01.2022
  5. Caveat Notice_Advertisement No.30 dated 25.09.2023
  6. Corrigendum_Advertisement No.30 dated 25.09.2023
  7. Notice_Regarding Registration on MP Online Portal_17.12.2025
  8. Lecture Videos of Millets School on Air organized by RVSKVV, Gwalior
  9. NIRF_2025​​​​

 

  • NAHEP@RVSKVV Website
  • NAHEP Activities
  • CAIE@RVSKVV Website
  • Right to Information
  • Jurisdiction Area of RVSKVV
  • NIRF@RVSKVV
  • E-Lectures & Study Materials
  • E-Library
  • Publications
  • Telephone Directory 2023
  • RVSKVV Calendars
  • NIPA For Students_Login
  • Feedback Form
  • All Notification/Order/Circular
  • Tenders
  • Vacancies
  • Photo Gallery
  • Press Release
  • Memorandum of Understanding (MoU)
  • Achal Sampatti Vivran
  • RVSKVV Brand_Promotion Guidelines
  • Useful Weblinks
  • Downloads
  • Feedback Report of Stackholders
Copyright © RVSKVV GWALIOR MP 2018. All Rights Reserved.
Designed and Developed by CRISP
Visitors Counter
8413297

Visitors Counter
  • About Us
    • About RVSKVV
    • Organizational Structure
    • Know your Vice Chancellor
    • Achievement
    • Accreditation & Recognition
    • Jurisdiction Area of RVSKVV
  • Administration
    • Chancellor
    • RVSKVV Board Members
    • Officers of University
    • Faculty of Agriculture
    • Administrative Council
    • Academic Council
    • Research Council
  • Academics
    • ICAR Accreditation
    • Courses For Admission
    • Academic Calendar
    • NSS
    • NCC
    • Placements
  • Directorates
    • University Directorate
      • Director Instructions
      • Directorate of Research Services
    • Stream Wise Departments
      • Agricultural Economics
      • Agronomy
      • Entomology
      • Agriculture Extension Education
      • Floriculture and LandScaping
      • Fruit Science
      • Vegetable Science
      • Plantation, Spices, Medicinal & Aromatic Crops
      • Genetics and Plant Breeding
      • Molecular Biology and Biotechnology
      • Plant Pathology
      • Soil Science
  • Student Life
    • Admission
    • Student Login
    • Student Registration
    • Student Welfare
    • Scheme/Syllabus
    • Exam Time Table
    • Result
    • Forgot Password
    • Prepare Yourself For Competitive Exams
  • Institutions
    • Institutions Login
    • Institutions Profile
  • Research
    • About DRS RVSKVV
    • Organizational Setup
    • Research Stations Profile
    • Research Projects
    • Consultancy Processing Cell Projects
    • Significant Achievements
    • Seed Production Programme
    • Future Thrusts
  • Extension
    • About DES RVSKVV
    • Organization Structure & Staff
    • Krishi Vigyan Kendra